永續經營
隆中依循GRI Standard,GRI 3:重大主題 2021 的方法學執行重大性分析,設計出永續重大議題鑑別與分析方法,與利害關係人進行開放性討論、問卷蒐集或訪談,並參考同業及國內外標竿企業案例,了解利害關係人對不同永續議題的重視程度;考量產業特性,本公司也依循SASB之準則及GRI之要求鑑別重大主題,致力透過量身定做的方法學理解永續議題對於隆中的衝擊與影響,制定多元的因應措施並積極與利害關係人溝通,持續發展正向影響及有效控制負向影響。


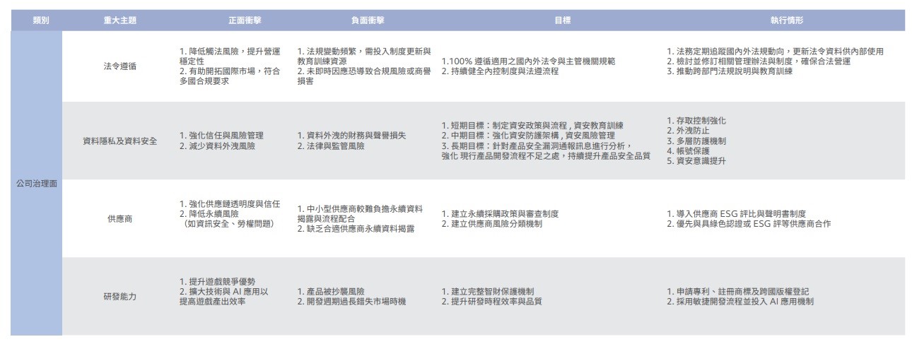
重大關注議題列表
本公司考量雙重重大性,從對於企業發展、績效、定位與公司價值的影響程度,以及公司活動對環境、社會和公司治理面所造成的影響程度進行正面與負面之衝擊評估。共鑑別出16 個營運活動中,3 項具有環境面衝擊,5 項活動具社會面衝擊,8 項營運活動具公司治理面衝擊,並根據下列16 個營運活動分別詳述其正負面衝擊、目標以及執行情形。




